Project: Text based game (University project)
Role: Narrative designer, programmer
About
Using the software Twine, I designed and created a short text based story. I am a huge fan of the horror genre so this was a perfect opportunity for me to be able to tell an original story with a lot of inspiration from games like Silent Hill and Resident evil. I decided to have multiple paths and items to collect which would change the outcome to encourage multiple playthroughs. The game is designed in a way that a player can enjoy it at a surface level but there is more information and story to find for players who want to delve deeper. Please have a go if you have the time (it takes around 20 minutes to finish). You can play the game HERE on your browser through the itch.io website.
Skills Used
Writing, Research
Twine/Programming
Responding to feedback
Table of Contents
Research & concept
- Part of my University module was to breakdown the characters and storyline in a modern videogame. I chose the Resident Evil 3 remake, a link to that project can be found HERE. After completing the analysis and studying the hero’s journey along with Freytag’s pyramid I had a good understanding of how I wanted to structure my own story.
- I began by writing rough outlines of my story and then focusing on the characters, what their personality traits were and their previous history. To do this I broke down their Alignments,motivations etc into a table shown below along with more details on the character’s background:

- The initial story would take place in a theatre in the 1940s, this required a bit of research into the time period to make sure it made sense. For example WW2 began in 1939 and ended in 1945 which would obviously complicate things in my story. So I decided to move the timeline forward making Mary’s past and dream set in the 1950s instead. I also thought that I should give Mary’s parents more character and a backstory as I decided to include them into my story:

Flowcharts
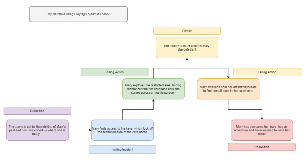
- Here is the elevator pitch I used for feedback along with a diagram of how the story would fit into the Freytag’s pyramid theory:

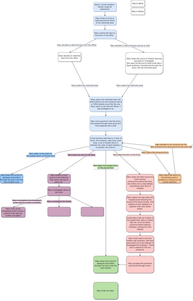
- I made many different flowcharts to show the structure of the game when programming in twine, this was to help me keep track of the different branching paths depending on player choices:

- Once I had everything in place it was time to get people to playtest the game. To gain feedback I created questionnaire forms and asked questions about the player’s feelings towards the characters, their motivations, the length of the game and the choices and consequences of their actions. After a few iterations I was happy with the final product and most people that played the game were happy with the time they spent with it.
